会员登录
RSS
WAP
设为首页
加入收藏
站内搜索:
会员中心
|
退出登录
资金余额:{balances} 元
可用{pointName}:{point} {pointUnit}
经验积分:{experience} 分
待阅短信:{message} 条
待签文章:{signinArticle} 篇
登录次数:{loginCount} 次
首页
新闻中心
心理服务
心理会所
心理知识
心理图库
在线咨询
挂靠学会
新闻动态
媒体关注
专家简介
榜单报表
指导方案
心理案例
娱乐测试
心理电台
心理百科
心理资讯
心理生活
心理视频
图片新闻
奇异图形
会员登录
用户名:
密 码:
验证码:
保持登录状态
没有帐号?
点此注册
忘记密码?
栏目导航
新闻动态
媒体关注
本月排行TOP10
湖州红十字心理健康志愿服务…
湖州红十字心理健康热线白皮…
最新推荐
2024年7月湖州红十字心理健康…
2024年6月湖州红十字心理健康…
2024年5月湖州红十字心理健康…
2024年4月湖州红十字心理健康…
2024年3月湖州红十字心理健康…
2024年2月湖州红十字心理健康…
2024年1月湖州红十字心理健康…
心助发[2024]02号 关于表彰红…
2014-2023十年志愿服务队志愿…
2023年全年湖州红十字心理健…
网站统计
查阅网站在线详情 >>
您现在的位置:
湖州红十字心理健康在线
>>
新闻中心
新闻动态
>>
正文内容
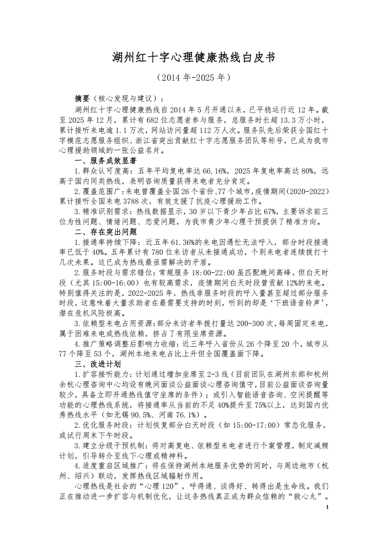
湖州红十字心理健康热线白皮书(2014-2025)
作者:
来源:
发布时间:2026年04月19日 点击数:
感动
同情
无聊
愤怒
搞笑
难过
高兴
路过
【字体:
小
大
】【
收藏
】【
打印文章
】【
查看评论
】
上一篇:
关于表彰 2025 年度先进志愿者的决定
下一篇:没有了!
相关文章
没有相关内容